稳定币:全球金融变革中的新锚点
在全球金融体系经历深刻变革的当下,稳定币正逐步成为这场变革的核心推动力。作为连接传统金融与加密世界的桥梁,稳定币不仅重塑了支付体系、提升了金融包容性,还挑战了传统银行的角色。
美国链上“布雷顿森林体系 3.0”的战略构想
比特币智库比特币研究所 2024 年底刊文《“全球经济重组”:中美竞争与比特币作为美国治国工具》称,为了在日益激烈的竞争环境中保持领导地位,美国必须采取前瞻性战略,重新定义全球经济参与的内涵。该战略必须整合货币、技术、产业和地缘政治政策,以解决结构性脆弱性,增强美国经济韧性,并遏制敌对势力的野心。
这一潜在地缘经济战略的核心在于一个全新的货币体系——“布雷顿森林体系 3.0”,它将黄金和美国国债等传统储备资产的稳定性与比特币和美元支持的稳定币等新兴金融工具相结合。通过利用这些资产,美国可以实现其金融架构的现代化,稳定其财政状况,并增强对美元体系的信任。长期债券、战略性黄金重估和扩大互换额度等工具将使盟国与以美国为中心的金融网络更加紧密地联系在一起,同时为防止分裂创造缓冲。
第一,借助稳定币,美国正致力于引领数字金融的新时代。
美国《福布斯》杂志 2025 年 3 月 27 日刊文《特朗普的稳定币战略将巩固美元的主导地位》称,1944 年,布雷顿森林协定将美元置于全球金融的中心。如今,一场新的变革正在发生——不是在滑雪胜地的闭门会议上,而是在 GitHub 存储库和智能合约中。
借助稳定币,美国正致力于引领数字金融的新时代——美元的主导地位不仅靠历史传承来巩固,还通过新的战略性和前瞻性的公共政策,以及由市场竞争推动的私营部门主导的大胆的商业和技术创新来巩固。
该杂志还称,《指导和建立美国稳定币国家创新法案》不仅是一项法规,更是构建基于区块链的全新美元体系的基础。如果该法案获得通过,美元将进一步扩张——不仅通过银行和边境,还将通过加密钱包和代码。
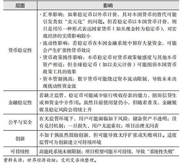
稳定币对宏观经济产生的影响
世界经济论坛 2022 年曾发布题为《加密货币和稳定币的宏观经济影响》的白皮书称,稳定币的宏观经济影响取决于其背后的支持方式。例如,以银行存款为支持的稳定币只会将一种形式的货币转换为另一种;而以证券支持的稳定币则可能在“价值储存”之外,还转化为“交易媒介”,从而在某种意义上实现“货币创造”。
该白皮书聚焦于法币支持的稳定币,分析了国家在法币稳定币监管方面可能选择的 3 种高级别路径。
第一种情景:任由当前趋势继续发展。
该策略意味着不立即采取监管措施,而是等待更多信息再做出决策。这可能导致在正式监管出台前发生不利事件。一些经济学家认为,这一选择在经济上最不利,因为它未能满足以下几项核心标准。
表1 “任由当前趋势继续发展”情形的影响

稳定币对金融体系产生的影响
第一,稳定币与更广泛的金融体系的联系更加紧密。
稳定币市场长期以来似乎是这两个世界之间一个合乎逻辑的连接点。美国《华尔街日报》2025 年 5 月 23 日刊文称,华尔街的传统巨头有可能联手发行它们自己的稳定币,这是主流金融和加密货币金融正逐渐靠拢的最新迹象。鉴于稳定币被作为一种高效的资金转移方式,稳定币市场长期以来似乎是这两个世界之间一个合乎逻辑的连接点。
IMF 曾在 2022 年发文指出,稳定币并非没有潜在的风险。由金融资产担保意味着,与无担保的加密货币相比,它们与更广泛的金融体系的联系更加紧密。如果面临流动性压力,持有储备金融资产的稳定币发行人可能被迫大量出售这些资产,这可能会对金融体系产生影响。虽然目前这种向金融体系的风险传导影响较小,但有关各方正在制定可以在出现重大风险的情况下使用的监管工具。
稳定币进一步落地需要解决的三个关键问题
英国《金融时报》2025 年 5 月 7 日刊文《稳定币应该被视为一种货币》称,如今稳定币正面临与 18 世纪英格兰纸币类似的挑战。
稳定币已被证明具备货币的主要特征:记账单位、价值储藏手段和交换媒介,流通中的稳定币总价值已达到 2 400 亿美元。然而,美国近期的《指导和建立美国稳定币国家创新法案》和《稳定币法案》都未在私商法、税法和会计规则下明确将稳定币界定为货币使用。
稳定币的未来构想与发展前景
第一, 稳定币可能对现有监管和监督机制的全面性与有效性构成挑战。
金融稳定理事会(FSB)2024 年 11 月底刊文称,目前尚无对稳定币普遍认可的法律或监管定义。稳定币通常通过交易平台创建和发行,以兑换法定货币。稳定币的发行人可以使用法定货币的收益投资于储备或其他资产。FSB 在 2020 年《“全球稳定币”安排的监管、监督和审查》的报告中描述了全球稳定币(GSC)区别于其他加密资产和稳定币的三个特征。
免责声明:
1.资讯内容不构成投资建议,投资者应独立决策并自行承担风险
2.本文版权归属原作所有,仅代表作者本人观点,不代币币情的观点或立场
首页
快讯